4 Results and discussion

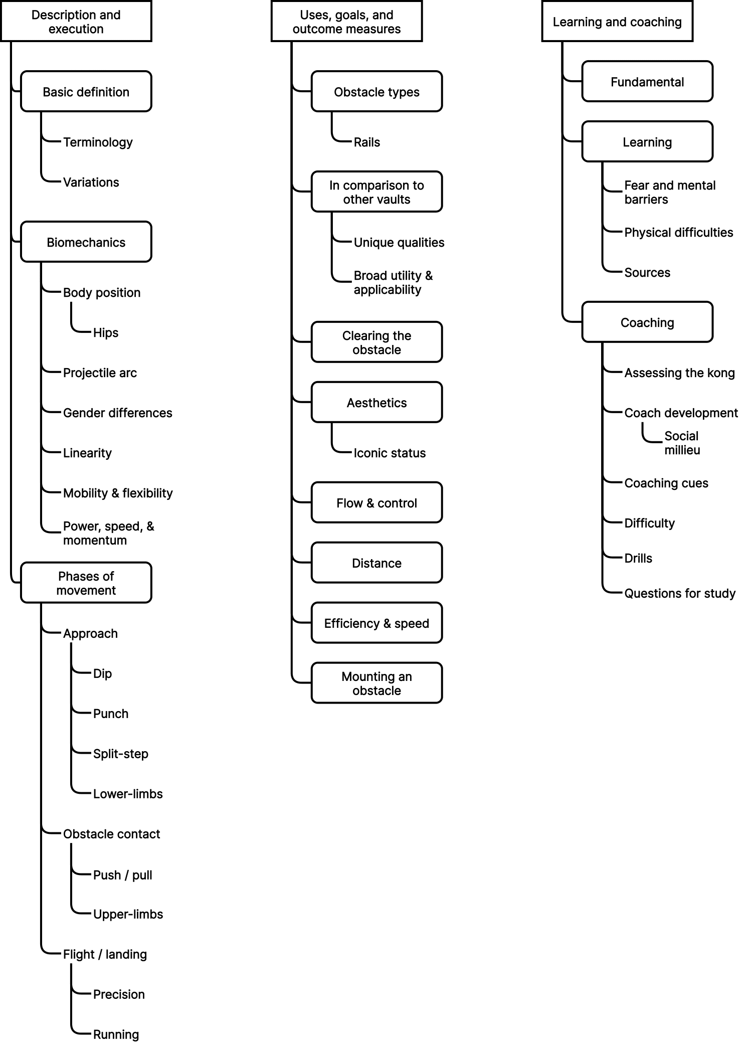
The themes identified from analysis of the interview transcripts are presented in Figure 4.1. Three main meta-themes were identified: “Description and execution”, “Uses, goals, and outcome measures”, and “Learning and coaching”. Analysis of the contents of these themes and sub-themes provided a detailed overview of participant understanding of the movement that was synthesised into a proposed deterministic model.

Flowchart depicting the breakdown of themes and sub-themes identified in analysis of the interview transcripts. 3 main themes were identified - ‘description and execution’, ‘uses, goals, and outcome measures’, and ‘learning and coaching’. Description and execution further broke down into the sub-themes of basic defining features, vault biomechanics, and the phases of the movement such as take-off, obstacle contact, and flight. Uses and goals identified numerous sub-themes, notably the type of obstacle the vault can be used on, how it differs from other parkour vaults, and why an athlete may choose it, such as utility or aesthetics. Finally learning and coaching identified sub-themes for how participants learnt the vault themselves, the difficulties and physical or mental barriers they encountered, how they now pass it onto their students including common drills and their development as a coach, and finally considered if the kong vault is a fundamental parkour movement.

Figure 4.1: Themes and sub-themes identified in analysis of the interview transcripts.

4.1 Overview of the kong vault

All coaches interviewed were familiar with the common terms used to describe the movement (kong vault, catpass, saut de chat). Coaches predominantly use the anglicised term “kong” in their coaching and training activities, although in Austria the term “katze” (literally translated to “cat”) was used when training with German speakers. Three coaches mentioned a conscious effort to use the term catpass instead of kong as they felt it was either more descriptive or out of respect for the original French name to which it is closer in translation (Kessler, 2013). Mostly, coaches consider the terms interchangeable, and many stressed they would simply adapt to the term most familiar to the person or community they were currently training with. “Monkey vault” appears to no longer be in general use in reference to the full kong movement, but a distinction was made by two American coaches that the terms “monkey vault” or “monkey up” remained in use in reference to a particular adaptation that was focused on mounting an obstacle with the feet rather than completely clearing it.

Broad descriptions of the kong vault predominantly describe a linear direction of travel alongside a specific timing and placement of the hands on an obstacle. Variations can occur in the approach to, and exit from, the vault, but in all interviews coaches unanimously identified diving forward and placing both hands simultaneously on an obstacle with the rest of the body following in a straight line as key identifying features of a kong vault. One participant described the vault summarily as:

A hand first bilateral vault over an obstacle.

The diving, or hands-first nature, of the kong distinguishes it from another linear bilateral parkour vault known as the dash vault, wherein the traceur jumps feet first over an obstacle with the hands landing bilaterally on the obstacle behind them. The linearity of the kong vault is also due to this diving action and maintains a narrow, shoulder-width profile in the frontal plane that allows the use of the kong vault in tighter spaces. Following contact with the obstacle the rest of the body crunches inwards, tucking the knees into the chest and the feet towards the thighs. There is rotation solely in the sagittal plane, first forward when diving then usually reversed following obstacle contact, with no rotation in the transverse or frontal planes normally occurring throughout the movement:

It is a symmetrical vault where you place both hands on the object and your body moves through that the plane between your two hands.

I would describe it as getting over an obstacle using your hands only. And you’re continuing in a forward orientation, so you’re not turning or twisting your body. And then as you’re pushing past the obstacle, the feet are going between the hands.

Beyond this basic description, the criteria for kong vault identification became harder for participants to specify. All were quick to establish in their interviews that parkour remains open-ended and that although common names for techniques are used, these are not strictly defined and are essentially derived purely from the “community of practise” that traceurs engage in (O’Grady, 2012). This is also in keeping with the nature of parkour as a lifestyle sport where performance can be fluid in definition (Gilchrist and Wheaton, 2016). Whether or not a particularly esoteric deviation from the general blueprint for a kong is technically a kong is not of vital import to the parkour community. Rather, having named movements is more of use as a short-hand for communication, introducing the sport to beginners, and encouraging the supportive and collaborative experience of parkour training (Clegg and Butryn, 2012). It appears that there is, in effect, just an approximate pattern of movement that is considered of utility in an environment that has for ease of reference come to be called a kong vault. It has survived and been passed down alongside a core component of other useful movement patterns in parkour due to their application in adapting to a wide variety of environments and obstacles, not solely because parkour is a specific set of techniques one must master to be considered a traceur:

I think the basics are considered like the the basics or the classics, because they were the first things. And they are like, the building blocks, if you will, there’s a lot you can do from them.

This general utility is why coaches consider the kong vault a movement worth passing along, but many coaches were also quick to point out that if a traceur decided to never do a kong again in their entire parkour training career, they would still be doing parkour:

I don’t think anyone needs to learn a kong, I still do not regularly use them because they’re not comfortable for me. And I don’t think that there’s any minimum barrier for entry […] So like, there’s no minimum for doing parkour.

In this way, a kong vault can be considered a fundamental, but not essential, parkour movement:

It’s part of our vocabulary of movement. I think it’s useful for everyone to know what it is and try it. If it doesn’t work for you, I don’t think that matters at all.

This non-essential nature also relates to the application of the kong vault in a variety of environments. Participants stated that there are very few situations where a kong vault would be the only option available to a traceur and that substituting another movement was nearly always an option. For this reason, vault selection is mainly reliant on personal preference and choice. Nevertheless, other factors can still play a role in influencing that choice.

4.1.1 Obstacles and uses

When describing the uses and goals of a kong vault, perhaps the most obvious one is common to all vaults in parkour—to simply clear an obstacle, to pass from one side of it to the other:

But I think the goal is to get people over the obstacle, and then they can work on whether they want to do, you know, a floatier version of it, or a precision afterwards, or any of those pieces, those I think, are sort of, more technical add-ons. But for me, just getting people over the obstacle in the pattern is sort of the first bit.

In this regard the role of arbitrary choice for personal preference, fun, a particular challenge, or aesthetic effect in selecting a vaulting technique for a particular obstacle becomes important, as in practical effect any parkour vault will often serve the same function. The element of choice for fun, challenge, or aesthetics only was not dismissed by the participants but recognised as a valid part of technique selection:

People love kongs, I think. I mean, they look cool. I think they’re an easy way to like impress people who don’t do parkour. And they look like a lot of fun.

This approach to seeking novel movement by choice rather than purely by environmental dictation echoes the challenge-seeking behaviour of traceurs identified by Aggerholm and Højbjerre (2017). The kong was also identified as a uniquely parkour move, unlikely to be performed by those untrained in the sport:

Yeah, I think it also looks, it looks impressive, right? And I guess that goes hand in hand with the fact that your average Joe doesn’t, if you want to like vault a fence, and you’re quite a sporty person, and you’ve never really given it much thought, you’re not going to do a kong, you’re going to do a kind of step vault-y thing […] You just swing yourself over. Yeah, you’re not going to throw your legs between, you’re not going to dive over it. So, I think there’s an element to which the kong looks like something that an average person doesn’t do. So it looks cool. And I think it’s very elegant. You are kind of… there’s a flying element in the motion.

This aesthetic appeal was attributed to the primary spread of parkour via the internet in visual mediums:

And I think part of that probably also comes from, parkours lineage as an internet sport, where it was like a lot of people watching and copying […] And so, you know, I think people probably like what it looks like in the air and what it looks like when it’s photographed.

Kongs look good on camera.

However there can still be several goals, such as the maintenance of speed across the obstacle, or the effective connection of the vault into another movement, that combined with the available environment can influence technique selection beyond arbitrary choice and prompt the use of a kong vault over another vault. Environment therefore influences and informs, rather than fully constrains, movement choice for a traceur.

One important environmental influence identified for kong vault performance was obstacle height. Obstacle heights ranging from floor height to chest height were discussed, with waist height being the most common. Height was identified as a limiting factor due to the biomechanics of the vault:

Because of the nature of having to have your upper body lead. It’s gonna be very, very difficult to get your hands and upper body above that obstacle, because you’ve actually got to get your hips above that obstacle, if it’s any higher than that. So you know, you can imagine something that’s at shoulder height, trying to get your hips up behind you that’s higher than that wall. Yeah, it’s going to be very difficult.

However this was also mentioned as being an individual variable, dependant on the ability of the traceur:

The typical thing is, you know, like hip to waist height wall, going up and over. I mean, depending on your skill level, I look at something chest height and go hmm, probably not gonna be able to get over that very easily with a kong. But for some people, that’s like, cool, no issue, could do that.

I think it is up to each individual. Because I’ve seen people do kongs that are extremely hard at like, our head height, the same of their head, and then just, and they kong up. I have no idea how they do it. I’m not familiar with that level. But I know it’s possible.

No lower height limit was particularly mentioned for the kong vault, but low obstacles were less likely to be vaulted as alternative options would be available:

Things again, can be very low. It, especially if you’re going downwards, but just generally, that’s not really done because there are better ways like jumping on it, you know, because anything lower than quad height is, yeah, you can jump over it.

Low obstacles were mentioned as useful in training exercises or drills—down to exercises performed on a flat floor. Performing a kong motion over an edge, down to a lower obstacle, was also mentioned.

Obstacles are also usually of a width that can be cleanly passed over in a single movement. The ability to pass wider obstacles than with other parkour vaults was mentioned, again due to the diving nature of the kong take-off:

And in order to, in order to overcome a longer obstacle, right? Because it’s just more practical in that sense, that you throw yourself out there and you can manage it, in a way that you overcome that obstacle.

Otherwise, beyond the practical obstacle dimensions of width and height, the vault could be performed on any number of surfaces and geometries:

It’s really universal, I would say, because most of the time you can you can use it… in a sense, there are lots of variations of kong, you can you can use it in different ways on different materials, obstacles, rails, walls, I don’t know, I used to do those in the school, through the desks [laugh].

The only substantial distinction between obstacles made was between those that allowed a full, flat hand placement atop the obstacle and those too thin to do so, with rails given as the most common example. Thinner obstacles required more care during the diving portion of the kong vault to allow accurate aiming with the hands, and to correctly place the hand with the thumb around the obstacle to prevent slipping. Thinner obstacles also require an adjustment to the technique in the contact phase of the vault due to the change in hand position:

I also want to mention that rail kongs are a bit of a different animal, in that a rail kong, you have to change your approach and your running speed. And you have to pull as opposed to push, like if you try pushing on a rail, you’re rolling the dice on your hands being perfect.

It really depends because in some cases, when you don’t have a wall and you have a rail, suddenly you’re stripped down with the ability to use your hands. So you can’t use your hands that much. But the rail also has its advantages, so you can grab it […] you can grab it and pull yourself and so there’s this advantage that you don’t really have with kongs on normal walls because you can’t grip nothing. So you, with kongs on walls, you push yourself where in some cases with kongs on rails, you pull yourself.

4.1.2 Phases of movement

Three main phases of movement were identified in execution of a kong vault—take-off, obstacle contact, and flight/exit phases. Each phase could vary in execution depending on the surrounding environment and the obstacle, but some common methods seem to have emerged and are considered intrinsic parts of the kong vault technique, predominantly in the take-off and obstacle contact phases.

4.1.2.1 Take-off

In the take-off phase, unlike in gymnastics vaulting where a static and predictable environment would always allow the same approach to the obstacle (Mack, Hennig and Heinen, 2018), traceurs may find themselves entering a kong vault from a wide variety of circumstances. They may have plenty of space for a long run-up, be restricted to only a few steps, or even vault from a static standing position. As a result, the horizontal velocity of a traceur entering a kong vault can be equally varied. Two main take-off techniques seem to have emerged to enable performance of the vault from these varied horizontal velocities—the two-foot or punch take-off technique, and the split foot take-off.

The two-foot take-off technique involves jumping from both feet simultaneously with the feet inline in the sagittal plane. Static standing starts are often conducted with this take-off approach as it allows power to be generated by the legs in a manner similar to a simple two-foot jump, but running starts can also enter this stance by bringing the feet together in the air from a running step to punch the floor together in a plyometric fashion. This take-off method can be considered similar to the punch take-off technique of a gymnastics vault but without the use of a springboard, and may therefore benefit from a similar focus on reduced contact time to achieve maximum flight (Bradshaw et al., 2010).

In comparison, the split foot take-off technique is used almost exclusively when approaching the vault from some form of moving start, even if only one or two steps. One participant described the common misconception of this take-off as a simple running take-off from one foot, when it is actually still a plyometric movement involving both feet jumping from the floor but from a split position and with a slightly staggered timing, described as a “gallop”. This split stance is transitioned into from a run and involves a rhythmic timing of foot placement.

The punch take-off was primarily identified as the technique most beginners would start with due to a reduced complexity in timing when transitioning from a run-up, and was also associated with use on taller obstacles or when trying to gain height in the vault due to the increased vertical forces generated from the jumping motion. Its use could also be dictated by preceding the vault with a movement requiring a two-foot landing or an environment where a split foot take-off was not an option, such as taking off from a thin rail. In contrast, the split foot technique was considered the preferred choice for take-offs if the environment allowed it. The reason identified for this primacy is that split-foot allows a smoother transfer of horizontal velocity into the diving phase of movement, avoiding the braking effect that a punch take-off can cause. Subsequently, the split foot take-off is most commonly used when maintenance of horizontal speed or achieving distance from the kong vault is a goal:

So I would say that, probably to go forward because it has to do with your momentum, punching will actually send you soaring, it’ll send you up quite a bit. Punching will decrease your horizontal momentum. It’s like, punching stops you and then you keep going. It re-translates it. So you know, the gallop allows you to kind of smoothly do it, you basically do what the punch is doing in two steps, and let the penultimate step kind of lower you even further and really prime you, and then that last step really launches you off. So it can happen more smoothly as you take off for the kong.

Several participants identified dipping the body down before taking off to be an important part of the take-off technique, while also coordinating swinging of the arms behind the traceur prior to diving. The purpose of the dip was attributed to both power generation, similar to a counter-movement jump (Linthorne, 2001), and to adjusting the projectile arc of the subsequent diving motion to enable a smooth transfer over the obstacle. Failing to dip could lead to a feeling of “coming down” onto the obstacle, associated with a feeling of strain or braking with the arms, rather than smoothly sailing over the obstacle in a clean arc. Similarly, swinging the arms behind the traceur during approach and then forward into the diving motion contributes to the forward momentum at the time of take-off, with a common beginner mistake identified as running with the arms outstretched in front throughout the approach.

One significant consideration in the approach phase is the distance from the point where the traceur will be leaving the ground to the obstacle itself. While most of the time the traceur will be taking off within arms reach of the obstacle, the diving nature of the vault allows there to be considerable distance covered in the air before the hands make contact with the obstacle for the next phase of the vault. This distance will primarily play a role in the projectile arc of the vault, with greater distances resulting in obstacle contact during later periods of the projectile arc when the traceurs centre of mass will be descending rather than ascending.

As each successive phase of vaulting performance relies on performance in the preceding stages (Takei, 2007), actions within the remaining phases of the kong vault are strongly determined by the take-off phase. All of these considerations and methods for take-off fundamentally seem designed to influence three factors—the velocity of the traceur, the projectile arc over the obstacle and onto the landing target, and the position of the body in the air.

4.1.2.2 Obstacle contact

The obstacle contact phase begins when both hands land on top of the obstacle following the dive phase. Both hands should contact the obstacle at the same time with the arms approximately shoulder-width apart. Whilst little detail was given on the exact positioning of the hands themselves, it was mentioned that traceurs should avoid vaulting with “steepled” fingers where only the fingertips make contact with the obstacle surface and instead maintain a flat hand to avoid risking injury.

The precise action of the arms on an obstacle was unclear, with some participants describing the action as a “push” and others as a “pull”, or even some combination of the two. One participant highlighted the motion as a “scooping” action, sweeping the arms from shoulder flexion down into shoulder extension with a straight elbow, analogous to the motion of a lat pulldown or front lever exercise. Descriptions of this action also changed when discussing performing the vault on rail obstacles, as the ability to grip the rail fully with the hand seemingly allows a stronger pulling action with the arms, while a flat hand felt more like a push.

Participant responses also varied on the degree to which this motion contributed to the execution of the kong vault. Some participants felt they could generate significant power with the upper body to go further or faster with their vault, while others felt it contributed only slightly. This disparity may be a function of existing horizontal velocity at the time of obstacle contact, with faster take-offs requiring less energy contributions from the upper body while the action of the arms can bolster slower take-offs. The exact relationship between take-off speed and upper body contributions to overall speed or momentum in the kong vault currently remains unclear.

Regardless of contributions to speed or distance, the obstacle contact phase serves an essential function in adjusting the position of the body in the air ready for landing. As part of the diving phase of the take-off, the traceur will have rotated themselves forward in the sagittal plane, raising their hips. The degree of rotation and height of the hips will vary according to the demands of the obstacle, but participants mentioned that raising the hips to be in line with or above the shoulders was commonplace. The contact with the obstacle provides the traceur an opportunity to correct this rotation, partly through the mechanical action of the arms and partly through the tucking of the knees to the chest providing a counter-rotation to the dive. Again, the degree of counter-rotation required will depend on the desired landing strategy of the traceur, but will most likely require a return to an upright bipedal position with the chest raised and the feet under the body.

The precise amount of space required above an obstacle to clear it depends partially on the anatomy and flexibility of the individual traceur and partially on the projectile arc taken in flight over the obstacle. A particularly flexible traceur with long arms may be able to kong an obstacle without removing the hands from its top surface at all—a movement sometimes referred to as a hybrid kong and dash vault known as a “kash vault” (Henry, 2017)—while other traceurs may require an action described as a “pop” with the hands to gain some extra vertical space to pass their lower limbs through.

4.1.2.3 Flight and exit

The take-off and obstacle contact phases, combined with some body adjustments in flight, set up the traceur to perform their goal, whether that be a two-foot precision landing, landing on a single foot for a run or stride motion, or even landing with the hands in a cat leap position or a second kong motion for a movement known as a “double kong”. As a result, the flight and landing phases of the kong vault are more difficult to encapsulate than the preceding phases as there is less standardisation in performance. However, in considering the utility of the kong vault in setting a traceur up for a wide variety of landings, there may not be a need to capture every permutation of landing a traceur may attempt from a kong vault but instead to consider the exact point at which a kong vault ends and the subsequent movement begins.

While further adjustments to the orientation of the body in the air are possible following the obstacle contact phase, as an object in flight the traceur is effectively set on their projectile arc once their hands leave the obstacle. The next meaningful contact will be with whatever target and using whichever movement the traceur has set for themselves. In effect, following the obstacle contact phase, the vault part of the movement is over and the traceur can instead be considered to be entering the approach phase of the following movement.

As an example, one of the most common applications of a kong vault is the “kong precision”, wherein a traceur kong vaults over an obstacle to land and remain (“stick”) on another obstacle on the other side. As one participant pointed out, landing from a kong with a precision landing is no different to landing from a standard jump:

Landing is just, most of the time it’s not a problem because landing is, it’s not a specific technique […] like specifically to kongs, because landing is like a general thing that you need to master but then it is kind of not the point which is just really crucial to the kong itself […] if you can do good precisions and rolls and if you’re just strong enough to do these things, I think that it will just adapt to the vault itself.

Students do not learn specific kong landing techniques, but instead a variety of landing approaches across their parkour training that can be utilised following the flight phase of a kong vault as required. Consideration therefore becomes the optimal setup of flight path and body position following obstacle contact to achieve the desired landing.

Disengaging specific landing techniques from the kong vault allows any goal that a traceur may desire from a kong vault to be analysed by considering the adjustments in take-off and obstacle contact phases that can be made to achieve that outcome, regardless of the exact nature of the outcome itself. As a result, no attempts are made to prescribe kong vault use or outcomes to the parkour community via a model outcome, but instead traceurs, coaches, and researchers are left to substitute in goals or outcomes as they wish.

4.2 Deterministic model of the kong vault

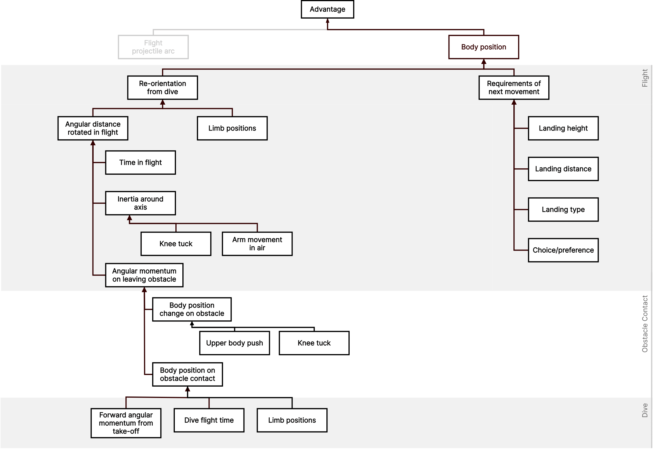
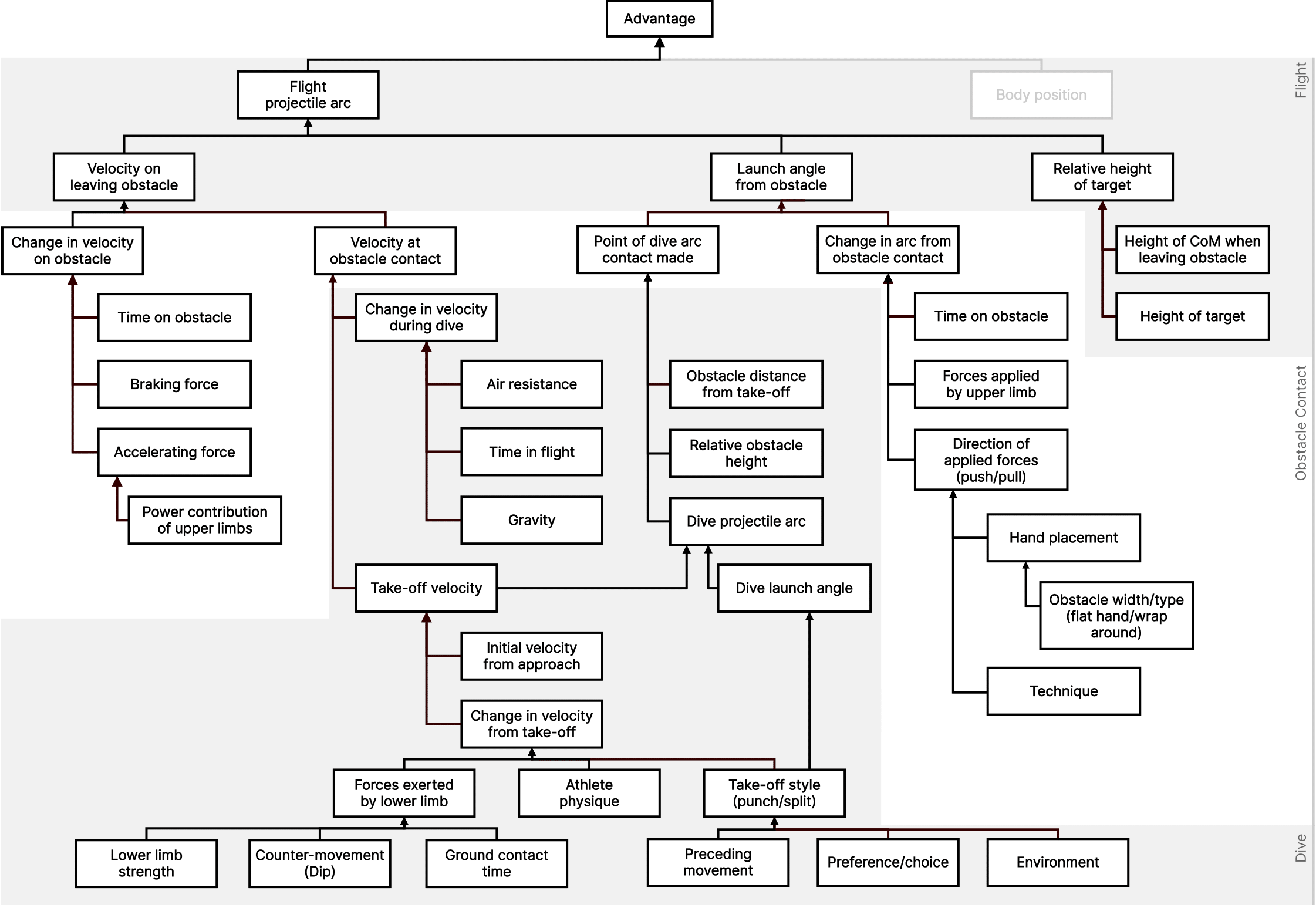
In constructing any deterministic model, consideration must be given to the objective placed at the top-most level (Hay and Reid, 1988). Several common outcome measures were identified from the interview data as possible candidates—for example, simply clearing the obstacle, maximising distance, or linking to the next movement. Upon reviewing potential models using these candidates, it became apparent that they were all governed by the same things: the projectile motion and body positioning of the traceur in flight, which in turn are influenced by actions taken in the prior phases of the vault. Subsequently, if a traceur can identify an optimal projectile arc and body position for a certain desired goal or outcome, they can apply the stages of the deterministic model that contribute towards achieving that outcome. Therefore, the optimal projectile arc and body positioning factors combine to form a top-most objective for the kong vault that can be referred to as “advantage”, considered in this context as “advantageous to the desired landing or next movement to be performed”. The derived deterministic model for the kong vault using this approach is presented in Figures 4.2 (projectile arc) and 4.3 (body position).

Proposed deterministic model for an advantageous projectile arc for a given target from a parkour kong vault. The top-most box is termed ‘advantage’, broken down into two explanatory variables - the projectile arc of the athlete, and their body position in the air. This image further breaks down the variables for projectile arc, most prominently the velocity at take-off, the changes made to that velocity by take-off technique, and the further changes to the projectile arc that can be made during hand contact with the obstacle. Environmental factors, such as obstacle or target landing height, are also included.

Figure 4.2: Proposed deterministic model for an advantageous projectile arc for a given target from a parkour kong vault.

Proposed deterministic model for an advantageous projectile arc for a given target from a parkour kong vault. The top-most box is termed ‘advantage’, broken down into two explanatory variables - the projectile arc of the athlete, and their body position in the air. This image further breaks down the variables for the body position of the athlete in the air , mainly as the requirements dictated by the chosen landing or next movement, and how the athlete begins and modified their angular momentum in the air while diving in take-off and during hand contact with the obstacle.

Figure 4.3: Proposed deterministic model for advantageous positioning of the body for a given target during a parkour kong vault.

4.2.1 Projectile arc

The projectile arc of the kong vault can be considered in two stages: the arc of the dive from the take-off point to contact with the hands on the obstacle, and the arc of the flight from the obstacle to the point of landing. Though distinct, these two arcs cannot be considered completely independent, as many of the variables influencing the flight projectile arc are determined at the point of take-off for the dive. Therefore, the proposed model considers the obstacle contact phase to be making changes to the existing dive arc, rather than consisting of distinct landing, reset, and re-launch steps. The factors affecting the projectile arc of the dive, from the point of take-off to the point of obstacle contact, are therefore similar to those affecting any object undergoing projectile motion: the angle of launch, the velocity at launch, and the relative height of the target.

Horizontal velocity has been identified as one of the most influential variables in achieving distance in long-jumping analysis (Graham-Smith and Lees, 2005) and may similarly play an important role in modulating distance travelled in the flight phase of a kong vault. Launch velocity is determined by the existing velocity of the traceur immediately prior to take-off—which is, in turn, most likely determined by the surrounding environment and the preceding movement—and the adjustments to that velocity made during the take-off itself. These adjustments are in turn dictated partially by the take-off technique used, which has a subsequent effect of changing the efficacy of the transfer of horizontal velocity into the vertical velocity required, but also by the mass of the athlete, their ability to dip into a counter-movement, and their lower body strength in propelling themselves from the ground. For a given desired take-off velocity, a traceur with little-to-no existing velocity may need to accelerate with a large counter-movement dip and drive with the lower limbs during the punch or split-foot stance. In comparison, a traceur with ample run-up space in their environment may be able to sprint into their vault with marginal additional acceleration required from the lower limbs, focusing instead only on efficient transfer of that velocity into the vault:

Yes, and the speed is an important thing, so if there is not enough run up for you to generate the speed from, if you have a wall, you can push yourself out to generate more speed.

Once in the air, the human body has a low drag-to-weight ratio and can be considered an object in free-flight (Linthorne, 2006). Gravity will affect the vertical acceleration and velocity of the traceur but, if no obstacle contact were to occur, the horizontal velocity of the traceur would remain constant from take-off until landing (McGinnis, 2013). Obstacle contact is therefore a second opportunity for the traceur to effect change upon their velocity. Modulating velocity through contact with an obstacle in the air was found to be an inherent strategy of arboreal agility in an animal study by Hunt et al. (2021) that described the “parkour leaping strategy” of squirrels, with initial velocity even predicting the degree of change enacted. Traceurs may experience a similar situation, with the degree of effort required to accelerate using the upper limbs dependent on the existing velocity of the dive. A faster dive may require minimal contribution to velocity from the upper body, while a slower dive could benefit from additional power. How much the upper or lower body each contribute to the overall velocity of the vault is unclear, although participants did clarify that neither one is necessarily technically preferable and is seemingly situational:

You can get power from both, and I wouldn’t say that it’s preferable to generate power from your upper body versus your lower body. And I wouldn’t say that it’s necessarily even one plays a larger role than the other. It’s, which one allows you to be most effective in your movement?

One further consideration for the obstacle contact phase is the width of the obstacle to be vaulted and the trade-off between accuracy and speed in ballistic skills (Molina, Bott and Stodden, 2019). A thin obstacle such as a rail that requires a higher degree of accuracy with the upper limbs may require a comparably slower take-off to target effectively. This may also explain why participants described the action on a rail to feel like more of a pulling motion—a slower take-off would require a greater contribution from the upper limbs to generate velocity.

The optimum launch angle from take-off may be determined arbitrarily by traceur choice derived from experience, with some participants describing a “sweet spot” of distance to begin diving for a kong vault where the movement flows smoothly over the obstacle:

It doesn’t look like there’s a huge amount of energy and effort being expended at the moment of lifting off or impact or pulling or anything like that. It all looks like one fluid movement that requires the same amount of effort.

This ideal take-off distance may indicate the important role that the point in the dive projectile arc that obstacle contact occurs plays in determining the changes in flight path required to reach a target (see Figure 4.4, A and B). Contact late in the dive arc means the traceur may be descending onto the obstacle with an increased degree of forward rotation, requiring more upper body engagement to either correct body position or alter the projectile arc to reach the target. Contact during the ascending stage of the dive projectile arc may require little upper body engagement at all, merely assisting in body orientation during flight. While it therefore may be considered preferable to make contact early in the dive, this may not always be in direct control of the traceur due to environmental constraints such as obstacle height or location (see Figure 4.4, C and D).

Diagrams illustrating different possible kong vault projectile arcs. A - obstacle contact occurs late in the dive arc to reach a far target and requires adjustment to extend flight. B - obstacle contact occurs early in the same dive arc as A, but take-off adjustments have aligned the dive arc with the target and little adjustment is required. C - obstacle contact in a high, narrow dive arc from a close take-off that requires adjustment to reach target. D - a low and elongated dive arc from a far take-off on a low obstacle that requires adjustment to reach a close target.

Figure 4.4: Example kong vault projectile arcs. A - obstacle contact occurs late in the dive arc to reach a far target and requires adjustment to extend flight. B - obstacle contact occurs early in the same dive arc as A, but take-off adjustments have aligned the dive arc with the target and little adjustment is required. C - obstacle contact in a high, narrow dive arc from a close take-off that requires adjustment to reach target. D - a low and elongated dive arc from a far take-off on a low obstacle that requires adjustment to reach a close target.

Even in situations where environmental constraints restrict launch angle it can still be optimised by adjustments to take-off technique, with the punch style take-off in particular attributed to vaults that require a more vertical component such as a high obstacle or a take-off point close in proximity to the obstacle. As theorised by participants, this may also be the secondary function of the dipping motion during take-off on lower obstacles, providing not only a counter-movement to generate jumping power but also lowering the traceur to adjust the projectile launch angle:

You want to be at a low point when you get into your penultimate and final step, which are going to ultimately determine your trajectory and how much power you’re going to get for the kong.

Similar to velocity, the amount of change to their flight path that a traceur can induce during obstacle contact is unclear. As mentioned in Section 4.1.2.2, the motion the upper limbs perform on the obstacle is not clearly described or agreed upon and may change from one kong vault to another:

It really depends. I would say, it’s pushing when I want to go up, it’s pulling when I want to go far or mostly down, like for the… yeah, it’s very different. And it just taps when I want to get over.

In situations where an adequate launch velocity and angle can be performed to chart a projectile arc cleanly over an obstacle to a target, then minimal change in arc during obstacle contact may be required (as in Figure 4.4, B). At other times, environmental or physiological constraints may require a larger degree of change during obstacle contact, but the mechanisms and possible magnitudes of this change are only theorised even by experienced parkour coaches.

4.2.2 Body position

The upper limbs play a greater role in the “Body position” arm of the proposed model (Figure 4.3), with obstacle contact providing an opportunity for the traceur to reorient their body in space following the dive phase. In rotating the body forward in the sagittal plane during the dive arc the traceur may require less vertical displacement than a standard hurdle or box jump to clear an obstacle, particularly if obstacles are above approximately waist height. Instead, the lower body is raised behind the trunk to pass over the obstacle before being lowered—usually—back to the floor on the other side while the upper body undergoes relatively little vertical displacement (see Figure 4.5). This is described as having the dual effect of requiring less energy or effort to perform and reducing the landing impact on the far side of the obstacle:

So when we’re going over an object, we do not want to go any higher than necessary, as we go over that object, because it’s a waste of energy, it also means that we’re gonna have a higher impact when we land on the other side, which we then have to absorb before we’re able to effectively return to our gait.

A diagram of the differences in vertical displacement between a kong vault and hurdle of the same obstacle. When hurdling an obstacle, the upright body position means the head and centre of mass rise higher than when the athlete rotates their body forward and tucks their legs in to their chest to clear an obstacle with a kong vault.

Figure 4.5: An example of the differences in vertical displacement between a kong vault and hurdle of the same obstacle.

However as a consequence of this forward rotation, the traceur will find themselves contacting the ground head-first without correction. Obstacle contact acts as the point where counter-rotation to the dive takes place and, as described in Section 4.2.1, the point in the dive arc at which obstacle contact occurs may play a role in the degree of counter-rotation required. Mostly, this correction seems to be a result of either the hands pushing away from the obstacle or, with the “scooping” motion also mentioned in Section 4.2.1, potentially a result of fixing the hands on the obstacle and pulling the hips back towards the hands in a reverse front-lever motion. The counter-rotation is also assisted by the tucking in of the knees to the chest, reducing the moment of inertia in a manner similar to a figure skater pulling their arms in while spinning, allowing the athlete to rotate with greater angular momentum in a shorter amount of time (King, 2000). Some rotation of the arms from the shoulder may also play a lesser role in adjusting the angular momentum of the traceur in the air.

Rotating the chest upright is an integral part of bringing the hips and feet back underneath the traceur for a precision landing, to return to a running gait, or even to land in a cat-leap position, but this may not always be the goal. A traceur may instead desire to continue their forward rotation to perform a front somersault, or to land with their hands on another obstacle to perform a roll or even a “double-kong”, wherein they remain inverted throughout the flight phase before landing hands-first on a second obstacle that then provides the opportunity to reorient the body upright. All of these outcomes can be accommodated by the model, and when combined with optimising for a given projectile arc, any goal in any environment can be substituted in at the top-most level. With this approach, the model attempts to avoid restricting a diversified use of the kong vault but rather provide guidance as to the contributing variables of performance for the vault in any given scenario.

4.3 Limitations

There are several drawbacks to the kong vault model proposed. In attempting to avoid constructing the model in a manner that could be considered prescriptive, identifying the optimal projectile arcs and body positioning for a desired outcome is left to the traceur, coach, or researcher to determine for themselves. Similarly, there may be more than one projectile arc or body position that still achieves a goal or outcome (Bartlett, 2007) and this model provides no method to aid in determining if one is superior in some manner to the other. The task of determining optimal projectile arcs and body positioning may therefore be complex and open to some interpretation, and in effect, relies upon existing knowledge or experience to understand the best approach for a particular outcome. As such, this model may not be helpful to beginners or in application to brand new environments or outcomes. These shortcomings are viewed as necessary to balance the desire to protect the broad scope of parkour practise and the need to bridge the gap between empirical and theoretical understandings of parkour movements.

When considering the data synthesis process that informed the construction of the model, the researcher’s active role in understanding and interpreting the interview responses must also be acknowledged as a potential source of bias. At the time of analysis, the researcher was a student at London Metropolitan University undertaking a Masters degree in Sport and Exercise Science and had previously conducted research into the ground reaction forces resulting from three common parkour vaults in completion of a Bachelors degree in Sports Therapy (Adams, 2020). Before attending London Metropolitan University, the researcher had 5 years experience as a parkour coach with Parkour Generations in London, UK, having trained in parkour with Parkour Generations for approximately 3 years before becoming a coach. As such, the researchers own learning and understanding of the kong vault prior to this study is influenced primarily by his training with Parkour Generations. Parkour Generations has a direct connection to the early founders of parkour with one of the company founders, Stéphane Vigroux, widely considered to be the inventor of the parkour kong vault. Although not actively coaching with Parkour Generations when the researcher began his parkour training, many of the coaches the researcher did train with at Parkour Generations were directly coached themselves by Stéphane. While no conflicts arose between the researcher’s prior understanding of the kong vault and the responses given in interviews, the researcher’s background may still have influenced the analysis process and subsequent model development.

Finally, in appraising the data collected to inform the model, it should not be considered that the 15 participants interviewed represent the sum total of athlete and coach experience of the kong vault. The consistency of responses received lends some credence to the universal applicability of the descriptions given. However, it still must be noted that only English speaking participants took part (though not necessarily as a first language), predominantly from the USA and mostly male. Such narrow scope for a sport as diverse as parkour should be considered with caution, and further work must be done to refine this model in partnership with the broader parkour community.

4.4 Future studies

The proposed deterministic model reveals many relationships between contributing variables in the kong vault that can be considered for future study. Positioning the obstacle contact phase as primarily making changes to an existing diving projectile arc questions the exact role the upper limbs play in the kong vault, how these changes are applied as either a “push” or a “pull”, and what magnitude of change can be effected. These uncertainties were echoed by many of the participants when asked what aspects of the vault they would like to know more about:

What is the contribution of the upper body to the total force applied during a kong vault, right? So like, if you could look at, you know, force plate on the ground, force plate on the hands and say, you know, how much of the the distance attained, how much of the total force was contributed by the lower body versus the upper body? That’d be quite interesting to me.

Similarly, the interplay between the existing velocity of a traceur from their approach to the vault and the effort required in both take-off and obstacle contact phases to achieve distance was mentioned by multiple participants as something of interest. In particular, curiosity regarding how a number of elite-level traceurs performed kong vaults with large flight distances was expressed:

I would really be interested in knowing a little bit more of like, how the technique changes through the different speeds, you know what I mean, if you look like someone like [athlete name], like, he can fricking [sic] fly, you know what I mean? And I think it’s in part with how comfortable he is with his acceleration into the catpass. And then that transference of it, and I think that’s like, for me, that’s my least practised part, you know, would be maximal effort running into catpass.

The question of energy efficiency in using a vault over a simple hurdle jump may also be usefully investigated.

One noted aspect of body positioning highlighted by all four female participants in the study was an increased level of difficulty in raising their hips high enough behind them to enable the forward rotation required in the dive phase of the vault to clear an obstacle. This was attributed to both differences in weight distribution between the hips and shoulders, and height differences relative to common vaulting obstacles:

I’d be interested to find out more about the potential gender divide of how people approach learning the kong vault, or the difficulties or struggles they have with the kong vault. Like I have some theories, there’s a certain amount of, I think, anatomically, because women carry more weight and our centre of gravity is lower. That helps us with balance, but I think it’s harder for kong vault than with men, because your centre of gravity is in your chest. It’s easier for you to lift your hips.

This difficulty was also believed to be exacerbated by the design of parkour spaces and coaching drills focused on male physiques:

I also think that, I am quite small. And one thing that I run into all the time is our vault boxes are designed by people who are six feet tall, and also have been training for 15 years, and they look very approachable to them. And to me, you know, they’re they’re twenty percent larger than they are for anyone else. And so, for me, a large part of making it work was finding an environment that was designed for me, that made more sense for my body. And I think it happens a lot of people in particular, we’re like, the space is designed for the sort of traditional parkour practitioner and the rest of us sort of muddle through as best as we can.

Traceurs are predominantly young and male (Pagnon et al., 2021), with parkour training environments perceived as traditionally masculine spaces (Wheaton, 2016). The biomechanical disparity between genders in the kong vault, the relationship between athlete and obstacle heights, and the forces required to achieve a certain hip elevations, could all be appropriate areas for further investigation with motion analysis. In the interim, parkour coaches may wish to consider obstacle height as a factor in controlling difficulty when teaching the kong vault and, further, how purpose-built parkour environments can be made more inclusive spaces for all genders, particularly as parkour undergoes increasing “indoorisation” (Bottenburg and Salome, 2010).

References

Adams, J. (2020) Common parkour vaulting techniques, landing styles, and their effects on landing forces. Available at: https://jmablog.com/research/pkvs/read/ (Accessed: 6 October 2020).
Aggerholm, K. and Højbjerre, L. (2017) ‘Parkour as acrobatics: An existential phenomenological study of movement in parkour’, Qualitative Research in Sport, Exercise and Health, 9(1), pp. 69–86. doi: 10.1080/2159676X.2016.1196387.
Bartlett, R. (2007) Introduction to sports biomechanics. 2nd edn. Oxon: Routledge.
Bottenburg, M. V. and Salome, L. (2010) ‘The indoorisation of outdoor sports: An exploration of the rise of lifestyle sports in artificial settings’, Leisure Studies, 29(2), pp. 143–160.
Bradshaw, E., Hume, P., Calton, M. and Aisbett, B. (2010) ‘Reliability and variability of day-to-day vault training measures in artistic gymnastics’, Sports Biomechanics, 9(2), pp. 79–97.
Clegg, J. L. and Butryn, T. M. (2012) ‘An existential phenomenological examination of parkour and freerunning’, Qualitative Research in Sport, Exercise and Health, 4(3), pp. 320–340.
Gilchrist, P. and Wheaton, B. (2016) Lifestyle and adventure sports among youth. London: Routledge, pp. 186–200.
Graham-Smith, P. and Lees, A. (2005) ‘A three-dimensional kinematic analysis of the long jump take-off’, Journal of Sports Sciences, 23(9), pp. 891–903.
Hay, J. G. and Reid, J. G. (1988) Anatomy, mechanics, and human motion. New Jersey: Prentice Hall.
Henry, M. (2017) The parkour roadmap. Herndon, VA: Mascot Books.
Hunt, N. H., Jinn, J., Jacobs, L. F. and Full, R. J. (2021) ‘Acrobatic squirrels learn to leap and land on tree branches without falling’, Science, 373(6555), pp. 697–700. doi: 10.1126/science.abe5753.
Kessler, C. (2013) How the monkey got it’s name. Available at: https://www.ampisound.com/blog/monkey (Accessed: 26 March 2021).
King, D. (2000) ‘Jumping in figure skating’, in Zatsiorsky, V. (ed.) Biomechanics in sport. Oxford: Blackwell Science, pp. 312–325.
Linthorne, N. P. (2001) ‘Analysis of standing vertical jumps using a force platform’, American Journal of Physics, 69(11), pp. 1198–1204. doi: 10.1119/1.1397460.
Linthorne, N. P. (2006) ‘Throwing and jumping for maximum horizontal range’, arXiv Preprint Physics, 0601148.
Mack, M., Hennig, L. and Heinen, T. (2018) ‘Movement prototypes in the performance of the handspring on vault’, Science of Gymnastics Journal, 10(2).
McGinnis, P. M. (2013) Biomechanics of sport and exercise. Champaign, IL: Human Kinetics.
Molina, S. L., Bott, T. S. and Stodden, D. F. (2019) ‘Applications of the speed–accuracy trade-off and impulse-variability theory for teaching ballistic motor skills’, Journal of Motor Behavior, 51(6), pp. 690–697.
O’Grady, A. (2012) ‘Tracing the city – parkour training, play and the practice of collaborative learning’, Theatre, Dance and Performance Training, 3(2), pp. 145–162. doi: 10.1080/19443927.2012.686450.
Pagnon, D., Faity, G. V., Maldonado, G., Daout, Y. and Grospretre, S. (2021) ‘How is parkour new and singular? A narrative review across miscellaneous academic fields’, SportRxiv. doi: 10.31236/osf.io/e5fta.
Takei, Y. (2007) ‘The roche vault performed by elite gymnasts: Somersaulting technique, deterministic model, and judges’ scores’, Journal of Applied Biomechanics, 23(1), pp. 1–11.
Wheaton, B. (2016) ‘Parkour, gendered power and the politics of identity’, in Thorpe, H. and Olive, R. (eds) Women in action sport cultures. London: Palgrave Macmillan, pp. 111–132.